Contents
What is an 8-Channel Relay Module?

An 8-channel relay module
An eight-channel relay module is an electronic device. In fact, these include eight 5V relays along with switching and isolating components. It also contains eight terminal blocks, with each block sharing two relays. At the same time, sensors and microcontrollers can connect to it with minimal connections. Thus allowing high voltage controllability via low voltage. Once the relay coil energizes, the LED indicators illuminate, verifying that the relay functions. Furthermore, screw terminals make it much easier to create connections with the mains’ wiring.

An eight-channel relay consists of eight 5V relays.
Additionally, all relays feature a similar circuit. Thus, these relays carry magnetic coils that rely on electric flow to produce a magnetic field. As a result, the process forces flexible relay contacts to move. In effect, this creates an entirely connected circuit for an electrical current to flow through. It also serves as a switch via circuit disruption. Additionally, every channel shares a connection with the input ground.
Meanwhile, optocouplers generate another isolation layer between the inputs and load. The input jumper consists of GND, VCC, and input pins. For this purpose, it provides easy connectivity with female jumper wires. Above all, freewheeling diodes stop voltage spikes from occurring on the transistors when the relay deactivates. This happens due to the inductive load coils.
Arduino and Raspberry Pi boards can also integrate with the 8-channel LOW-level trigger relay. Furthermore, this module powers electronic devices, including fans, air conditioners, and lights.

A Raspberry Pi board
Pins Description of 8-Channel Relay Module
We included a table below to explain the eight-channel relay’s pins.

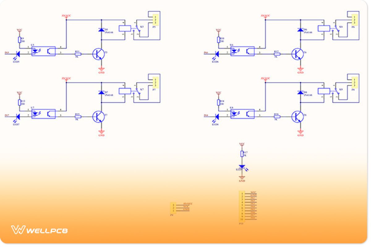
Schematic Diagram
To illustrate its design, we included an eight-channel relay module circuit diagram below:

8 Channel Relay Module Specifications
The table below lists the technical specifications of an eight-channel relay.

8 Channel Relay Module Applications

A home automation system features an eight-channel relay module
Overall, the eight-channel relay supports many applications. Including:
- Load switching for high current
- Backup battery
- At-home automation
- Switching mains loads
How to use the 8-Channel Relay Module?
You can also switch several loads simultaneously with the eight-channel relay since it consists of eight relays. Even so, it serves as a central hub with this approach, powering several loads. For example, you can integrate the modules on the main switchboard and other loads in your home. Such a setup generally allows you to control everything in a central location through a microcontroller.
Additionally, eight individual loads connect to the relay’s NO (Normally Open port contact) terminals. In this case, a live wire connects to each relay’s common terminal. The load powers up once it connects to the live wire after turning on the relays. You can also reverse this configuration so that the load connects to the NC (Normally Closed port contact) terminal. In effect, this remains turned on until the relay activates.
8 Channel Relay Module Troubleshooting
A relay may not function properly due to one of the following reasons:
1. Overcurrent can cause the contacts to stick in place. However, firmly shaking the module until the contacts loosen could solve this issue.
2. Also, the jumper gets set in the wrong position.
3. In addition, overvoltage potentially damages the driver circuitry.
4. Incorrect input polarity
Summary
Overall, an eight-channel relay presents beneficial applications, especially for high-power electronics. Not only that, but it also makes life a lot easier for homeowners. That’s because it essentially acts as a central hub. In this case, you can easily control multiple loads simultaneously in your home. Additionally, the general-purpose device allows you to connect it to an Arduino or Raspberry Pi board. For this reason, you won’t need to rely on a microcontroller for usability.
Do you have any questions regarding an eight-channel relay module? Feel free to contact us!


